2026年自考学费一般需要1500元左右,自学考试没有学费,费用主要包含报名费、教材费。考试科目有12-16门,每一门科目报名费30-60元左右。自考的学历是有用的,和普通高校毕业生有相同待遇。

1、报名费
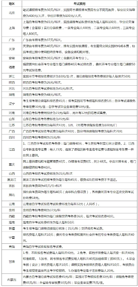
自考通常每年进行两次,一个专业通常有十几门学科,一门学科的报名费一般在30元到60元之间,各学科的报名情况在省市之间是不一样的。
2、教材费
自考采用学分制,每门课程70元左右(包括考务费和书本费)。
3、毕业证手续费
申请毕业证时,有50-100元的毕业审定费。根据每个省的文件来执行,每个省都不一样,但差别不大。
4、实践课费用和论文费用
论文费用包括指导老师费用和答辩费,文科类在1000元左右,实践课一般每门300-500元左右。

1、登录报名系统,根据提示,先注册基本信息,生成准考证号。
2、到当地自考办现场采集信息。
3、登录报名系统填写相关信息,进行登录。
4、进行报考课程界面选定报考课程并最后确认。
5、选择当地自考办规定银行或网上支付费用。
6、支付成功即可。